
决定学习成绩的12个学习习惯
真正拉开孩子学习差距的并不是智商,也不是努力,而是良好的学习习惯。良好的学习习惯能让孩子受益匪浅。 1 尊重与欣赏老师的习惯 亲其师,信其道。学生更要尊重老师,适应老师,并学会欣赏自己的老师。从现在适应老师,长大了适应社会。不会稍不如意就埋...
松江托班网
真正拉开孩子学习差距的并不是智商,也不是努力,而是良好的学习习惯。良好的学习习惯能让孩子受益匪浅。 1 尊重与欣赏老师的习惯 亲其师,信其道。学生更要尊重老师,适应老师,并学会欣赏自己的老师。从现在适应老师,长大了适应社会。不会稍不如意就埋...

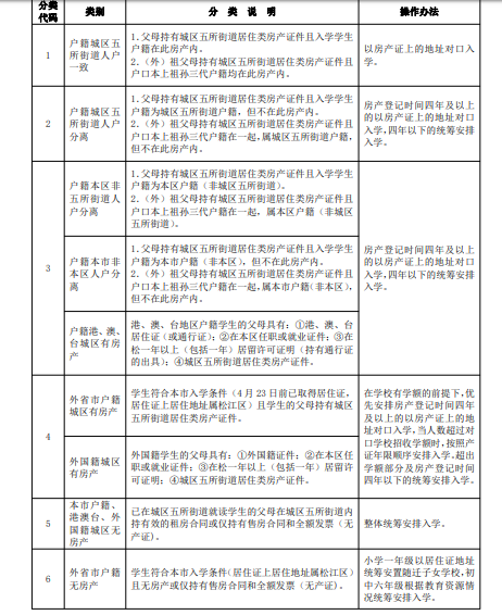
2019年松江区公办初中对口范围说明 松江区公办初中安置几点说明: 1.以下公办初中六年级学区范围是依据本区教育资源、生源分布及房产年限等基本情况,按免试就近入学原则进行划分。 2.城区五所街道、泗泾镇、九亭地区(九里亭街道、九亭镇)实际安...

学习习惯要从小学一年级开始无论是上课听讲或是写字姿势都要进行养成规范的习惯,有了良好的基础在后面的学习上面才会更容易。 一、写字时姿势一定要规范,字迹一笔一划的写工整。写字时一定要牢记三个一:头正、肩平、足安。眼睛离书本一尺,手离笔尖一寸,...

正在准备幼升小、小升初的家长们注意啦!市教委说,“上海市义务教育入学报名系统”已于今天向社会开放。通过该系统,适龄儿童、少年的家长可及时了解招生政策和问答、各区公布的义务教育阶段学校招生入学实施办法、划片招生方案等,同时还可进行网上报名,查...

松江区公布2019年区义务教育阶段学校招收体育、艺术特长生人数及项目

2019 年松江区民办小学招生计划一览表 2019 年松江区民办初中招生计划一览表

一、城区五所街道(中山、岳阳、永丰、方松、广富林)区域: 二、乡镇、九亭地区(九里亭街道、九亭镇)区域: 三、说明: 1.根据今年本区招生的实际情况,安排入学所要求提供的居住类房产证件、本市户籍迁移截止日 期:2019 年 4 月 23 日...
一、信息登记指定点: 1.登记时间:4月8日~8月10日工作日,上午8:30~11:00,下午1:30~4:00 2.登记点一览表: 登记点名称 登记点地址 登记点电话 登记时间 松江区教育考试中心 松江区中山二路590号 57815796...
一、街道、乡镇信息登记区级指定点: 1.登记时间: 4月8日~4月23日双休日; 4月24日~6月30日每星期五下午1:30~4:00; 7月15日、8月10日,8:30~16:00。 2.登记点一览表: 序号 登记点名称 登...
松江区2019年义务教育阶段招生学校校园开放日活动时间安排 序号 学校名称 学校性质 学校地址 开放时间 联系电话 1 华实初中 公办初中 松江区南青路100号 3月16日9:00-11:00 57618613 2 松江区九亭第二中学 公办...