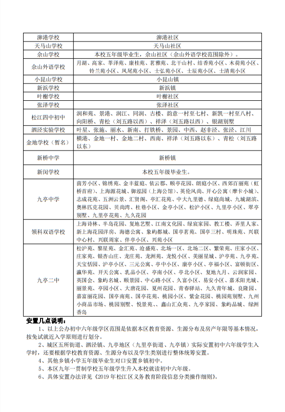
2019年松江区公办初中对口范围说明
松江区公办初中安置几点说明:
1.以下公办初中六年级学区范围是依据本区教育资源、生源分布及房产年限等基本情况,按免试就近入学原则进行划分。
2.城区五所街道、泗泾镇、九亭地区(九里亭街道、九亭镇)实际安置初中六年级学生入学时,还要根据学校教育资源、生源分布以及学生类别进行整体统筹安置。
4.其他乡镇小学五年级毕业生对口安置乡镇初中。
5.本区九年一贯制学校五年级学生升入本校就读初中六年级。
6.具体安置办法详见《2019年松江区义务教育阶段信息分类操作细则》。


松江托班网